إجراءات ترخيص المؤسسات الصيدلية
الجزء الاول
( الصيدليات العامة )
قرار رقم (1) لسنة 2010
بشأن اجراءات ترخيص الصيدليات العامة
بعد الاطلاع على القانون رقم 127 لسنة 1955 في شأن مزاولة مهنة الصيدلة وعلى القرار الوزاري رقم 380 لسنة 2009 بإعادة تنظيم الاشتراطات الصحية للمؤسسات الصيدلية.
(قرر)
مادة (1) :- يجب على إدارات الصيدلة المختصة على مستوى الجمهورية اتباع الاجراءات والضوابط المرفقة بشأن ترخيص الصيدليات العامة
مادة (2) :- يوزع هذا القرار على ادارات الصيدلة المختلفة بمديريات الشئون الصحية بالمحافظات ويعمل به اعتبارا من اليوم التالي لتاريخ نشره
صدر هذا القرار بتاريخ 1/2/2010
إجراءات ترخيص الصيدليات العامة وتنفيذ الاشتراطات الصحية المقررة بالقرار الوزاري رقم 380 لسنة 2009 بإعادة تنظيم الاشتراطات الصحية للمؤسسات الصيدلية
أولاً: - الإجراءات التي يتعين على إدارة الصيدلة اتخاذها قبل إرسال طلب الترخيص :-
1- تضع إدارة الصيدلة بالمنطقة الطبية لوحة إعلانات داخل مقر الإدارة يوضح بها البيانات التالية:-
أ- عنوان مكتب بريد المنطقة الطبية.
ب- يتم الإعلان عن ضرورة إرسال طلب الترخيص على العنوان البريدي للمنطقة الطبية ويتم ذكر عنوان
المنطقة الطبية بالتفصيل والتأكيد على عدم إرسال طلبات الترخيص على عنوان إدارة الصيدلة إذا كانت توجد خارج ديوان المنطقة الطبية.
جـ - بيان بالأوراق الستة الأساسية المطلوبة للترخيص والمبينة بنموذج فتح مؤسسة صيدلية.
د - التأكيد على إرسال طلب الترخيص بالبريد المسجل بعلم الوصول أو (البريد السريع المسجل بعلم الوصول) ولا تقبل طلبات الترخيص التي يتم تقديمها باليد.
ه- التأكد من ختم مظروف البريد المسجل بخاتم علم الوصول AR.
و- التأكيد على أن يُذكر بالطلب عنوان طالب الترخيص الذي يتم مراسلته عليه بما يفيد وصول الأوراق وقيدها بالسجل بموجب خطاب مسجل بعلم الوصول.
2- المستندات الواجب إرفاقها بطلب ترخيص مؤسسة صيدلية :-
- طلب فتح مؤسسة صيدلية مدموغ ومستوف البيانات (مرفق 1) يُسلم للصيدلي بكارنيه النقابة أو بموجب توكيل خاص لقريب من الدرجة الاولى (يتم استيفاء بيانات الطلب أمام مفتش الصيدلة بالمديرية) .
- إيصال رسم نظر أو حوالة بريدية بإسم المنطقة الطبية بمبلغ خمسة جنيهات.
- شهادة الميلاد أو مستخرج رسمى منها.
- صحيفة الحالة الجنائية سارية وموجهة للمنطقة الطبية التى يوجد بدائرتها المكان المطلوب ترخيصه.
- بطاقة الرقم القومى سارية أو جواز السفر سار مرفق معها صورة ترخيص مزاولة المهنة أو صورة كارنيه النقابة العامة .
- رسم هندسى للمؤسسة المراد ترخيصها من ثلاث صور معتمد من مهندس نقابى (مرفق 2) وموضح به الآتى:-
أ- قطاع رأسى : يوضح إرتفاع المكان المطلوب ترخيصه .
ب-قطاع أفقى : يوضح أطوال المحل من الداخل ومنافذ التهوية .
جـ - واجهة العقار : موضح بها رقم ووضع المحل بالنسبة لمدخل العقار .
د - كروكى لموقع المحل : يوضح كيفية الوصول لموقع المحل بدقة وكذلك أقرب صيدلية مرخصة .
ثانياً :- الإجراءات التى تتم بعد وصول طلب ترخيص مؤسسة صيدلية :-
1- يتم التنبيه على كاتب الإدارة بعدم قبول المظروف إلا إذا كان وارداً من أرشيف المنطقة الطبية ومؤشر عليه من مدير عام المنطقة الطبية حيث يجب التأكد من أن المظروف يحمل رقم وتاريخ قيده فى سجل الوارد بقسم الأرشيف بالمنطقة وكذلك تأشيرة المدير العام فقط دون فتح المظروف.
2- يقوم كاتب الإدارة بقيد المظروف قبل فحصه فى سجل الوارد بالإدارة فى نموذج دفتر الوارد للإدارة ( مرفق 3)
3- تقوم لجنة فحص المظاريف الواردة بتسجيلها فى سجل خاص بطلبات تراخيص المؤسسات الصيدلية
( مرفق 4) .
ثالثاً :- الإجراءات التى تتم عند فحص المظاريف:-
1- يتم تشكيل لجنة داخلية لفض المظاريف بإدارة الصيدلة تتكون من ثلاث مفتشين على الأقل ويكون أحدهم مدير إدارة الصيدلة.
2- تتأكد اللجنة من أن المظروف مغلق ولم يتم فتحه من قبل.
3- تتأكد اللجنة من إرسال المظروف بالبريد المسجل بعلم الوصول.
4- تتأكد اللجنة من أن المظروف يحتوى على المستندات التالية: ـ
أ- نموذج فتح مؤسسه صيدلية .
ب- إستيفاء الطلب للبيانات الخاصة ( إسم طالب الترخيص وعنوانه – عنوان المؤسسة المطلوب ترخيصها ) .
ج - صورة بطاقة الرقم القومى سارية أو صورة جواز السفر سار مرفق معها صورة ترخيص مزاولة المهنة أو كارنيه النقابة العامة .
د - شهادة الميلاد أو مستخرج رسمى منها .
ذ- صحيفة الحالة الجنائية سارية وموجهة إلى وزارة الصحة أو إلى المنطقة الطبية .
ر- الرسم الهندسى معتمد من مهندس نقابى ومرفقاته .
ز- الحوالة البريدية .
رابعاً :- حالات رفض طلب الترخيص :-
1- عدم إرفاق أى من المستندات الستة الأساسية المطلوبة للترخيص التى سبق الإشارة إليها فى البند أولاً / 2.
2- عدم إرسال المظروف بالبريد المسجل بعلم الوصول.
3- عدم إستيفاء عنوان طالب الترخيص أو عنوان المؤسسة المراد ترخيصها.
4- عدم سريان صحيفة الحالة الجنائية أو توجيهها لغير وزارة الصحة.
5 - عدم إرسال ثلاث صور من الرسم الهندسى.
6- عدم إرسال أصل شهادة الميلاد أو صحيفة الحالة الجنائية .
7- عدم إرسال إيصال سداد رسم النظر أو الحوالة البريدية .
وفى نهاية الفحص يتم تحرير محضر الفحص بمعرفة لجنة الفحص ويحدد فيه قرار اللجنة من حيث قبول أو رفض الطلب (مرفق 5) ويتم إخطار طالب الترخيص بقرار لجنة الفحص بموجب خطاب مسجل بعلم الوصول .
خامساً :- الإجراءات التى تتم بعد قيد طلب الترخيص :-
1- يتم قيد الطلب فى سجل الصيدليات تحت الترخيص ويجب أن يكون هذا السجل مختوم وصفحاته مرقمة ولايوجد به أى شطب ولا كشط ولا تحشير . ويراعى أن يتم القيد وفقاً لتاريخ وساعة وروده ويعطى طالب الترخيص إيصال يوضح رقم وتاريخ قيد الطلب فى السجل . وفى حالة ورود أكثر من طلب فى وقت واحد فيتم الرجوع إلى تاريخ تسجيل المظروف بمكتب البريد وإذا تساوى الطلبين فى تاريخ التسجيل يتم الرجوع إلى تاريخ إستخراج الحوالة البريدية وصحيفة الحالة الجنائية وسحب طلب الترخيص وتكون الأسبقية لمن إستخرج تلك المستندات أو أغلبها أولاً .
2- تقوم إدارة الصيدلة المختصة بإرسال خطاب إلى الحى المختص على النموذج المرفق (مرفق6) فى ذات تاريخ فحص المظروف وتوضع صورة الخطاب فى ملف الصيدليات تحت الترخيص ويؤشر بذلك فى خانة خطاب الحى فى دفتر الصيدليات تحت الترخيص.
3- يدون على المظروف إسم الصيدلى ورقم الطلب فى سجل الصيدليات تحت الترخيص.
4- يتم تحديد ميعاد المعاينة الأولى على أن تكون خلال ثلاثين يوماً من تاريخ قيد الطلب فى سجل الصيدليات تحت الترخيص بإدارة الصيدلة ويسجل الموعد فى سجل المعاينات وكذلك فى دفتر الصيدليات تحت الترخيص وتقوم إدارة الصيدلة المختصة بالإعلان عن تاريخ المعاينات شهرياً فى لوحة الإعلانات بالمديرية.
5- يتم إخطار طالب الترخيص بموجب خطاب مسجل بعلم الوصول بميعاد المعاينة الأولى وعند حضور طالب الترخيص يعطى إيصال يوضح رقم وتاريخ قيد الطلب فى سجل الصيدليات تحت الترخيص ويحدد فيه موعد المعاينة وتستوفى بيانات التعهد وتدون فيه تاريخ المعاينة الأولى (مرفق7).
سادساً :- الإجراءات التى تتم بعد حفظ طلب الترخيص :-
1- يتم قيد الطلب فى سجل الأوراق الملغاه (مرفق 8).
2- يتم إخطار طالب الترخيص بموجب خطاب مسجل بعلم الوصول بحفظ الطلب وسبب الحفظ.
3- يدون على المظروف رقم وتاريخ قيد الطلب فى دفتر الأوراق الملغاه.
4- إذا قدم طالب الترخيص طلب لإسترداد بعض المستندات من ملف الترخيص بعد حفظه يعطى فقط شهادة الميلاد وصحيفة الحالة الجنائية وصورة من الرسم الهندسى ويوقع على صورها بإستلام الأصل.
5- فى حالة تقديم طلب ترخيص مؤسسة صيدلية فى مكان تم حفظ طلب ترخيصه من قبل يتم التعامل مع الطلب الجديد بشكل مستقل تماماً وتتم الإجراءات والمعاينة له وفقاً للقواعد المقررة بإعتباره طلب جديد.
سابعاً :- المعاينات :-
- تتم المعاينة بمعرفة لجنة مشكلة من ثلاث مفتشين على أن يكون أحدهم من ذوى الخبرة فى إجراء الترخيص.
- يجب التأكد من شخصية طالب الترخيص أو وكيله بموجب توكيل خاص مع الاحتفاظ بصورة من التوكيل وصورة من تحقيق الشخصية للوكيل بالملف.
ملحوظة :-
1- يجب إحضار شهادة من الشهر العقارى بسريان التوكيل إذا كان التوكيل مضى عليه أكثر من عام كما يقدم الوكيل إقرار يفيد أن الموكل على قيد الحياة وفى حالة ثبوت خلاف ذلك تعتبر الإجراءات التى تمت بناءً على التوكيل باطلة ولاغية دون إخلال بالإجراءات الجنائية.
2- يجب حضور طالب الترخيص أو وكيله الخاص عند إجراء المعاينة.
المعاينة الأولى :-
تجرى المعاينة الأولى بالترتيب حسب القيد فى دفتر الصيدليات تحت الترخيص وتنتقل اللجنة التى لا يقل عدد أعضائها عن ثلاثة إلى المحل المطلوب ترخيصه ويحرر المحضر بنتيجة أعمالها وتبين فيه حضور طالب الترخيص من عدمه وتباشر اللجنة أعمالها وتبدأ بقياس المسافة بين الصيدلية المطلوب ترخيصها وأقرب صيدلية مرخصة من جميع الاتجاهات ويتم القياس من منتصف باب الصيدلية المطلوب ترخيصها إلى منتصف باب أقرب صيدلية مرخصة وفقاً للممر الطبيعى والآمن لمرور المشاه ، فإذا كانت الإشتراطات الصحية غير مستوفاه يتم منح طالب الترخيص مهلة أولى لإستكمال الإشتراطات الصحية على أن تكون مدتها ثمانية أشهر لاستكمال الاشتراطات الصحية المطلوبة وقبل نهاية المهلة يتم إخطار الصيدلى بموجب خطاب مسجل بعلم الوصول بميعاد المعاينة وفى الميعاد تنتقل اللجنة لمعاينة المكان المطلوب ترخيصه بحضور الصيدلى طالب الترخيص فإذا أثبتت المعاينة أن طالب الترخيص استوفى الإشتراطات الصحية يتم منحه الرخصة وإذا لم يستوف الإشتراطات الصحية فيجوز منحه مهلة مدتها أربعة أشهر وهى نصف المهلة الأولى لإستكمال الإشتراطات وفى نهايتها تتم المعاينة مرة أخرى وإذا لم يكن إستوفى جميع الإشتراطات الصحية يتم رفض طلب الترخيص نهائياً .
ملحوظة :-
إذا قدم طالب الترخيص طلب يُفيد بعدم إمكانية زيادة مساحة الصيدلية او عدم استيفاء أحد الإشتراطات الصحية المقررة يتم حفظ طلب الترخيص قبل إنتهاء المهلة الممنوحة له .
وعلى اللجنة أن تتأكد من البيانات التالية :-
1- أن المكان المراد ترخيصه محدد المعالم بثلاث حوائط وباب وسقف .
2- عنوان الصيدلية المراد ترخيصها تفصيلاً .
3- إستيفاء شرط المسافة القانونية بين المؤسسة المراد ترخيصها وأقرب صيدلية مرخصة .
4- فى حالة طلب خطاب من المرور للإستعانة به فى قياس المسافة القانونية بين المكان المراد ترخيصه وأقرب صيدلية مرخصة يتم مخاطبة الإدارة العامة للمرور عن طريق الإدارة العامة للصيدلة بعد كتابة تقرير بذلك من لجنة المعاينة على أن تكون اللجنة مشكلة بمعرفة الإدارة العامة للصيدلة بالمديرية .
5- أن المسافة بين المكان المراد ترخيصه وأقرب صيدلية مرخصة لا تقل عن 100 متر وذلك من جميع الإتجاهات ومن خلال جميع الممرات العمومية والآمنة لعبور المشاه .
6- تحديد حدود المكان المراد ترخيصه بدقة فى محضر المعاينة .
7- مطابقة الشكل الهندسى للمكان المراد ترخيصه فى الواقع للرسم الهندسى من حيث : العنوان - موقع المحل وباب دخول الصيدلية بالنسبة لمدخل العقار .
8- ألا يقل إرتفاع السقف عن 2,60 متر وإذا كان المكان غير مستوف يمكن إستيفاؤه بخفض أرضية الصيدلية بشرط إتخاذ الإحتياطات الكافية التى تمنع تسرب المياه إلى داخل الصيدلية ويعطى طالب الترخيص المهلة الكافية لذلك وإذا لم يكن هناك إمكانية لإستيفاء الإرتفاع المقرر يرفض طلب الترخيص , وفى حالة السقف المعلق يجب ألا يقل الإرتفاع عن 2,60 متر من أسفل السقف المعلق .
9- أن تكون أرضية المكان المراد ترخيصه فى ذات مستوى الطريق المجاور لها ويجوز الإستثناء من ذلك بشرط إتخاذ الاحتياطات الكافية التى تمنع تسرب المياه إلى داخل الصيدلية عن طريق عمل شبكة صرف قبل مدخل الصيدلية دون إخلال بسلامة دخول وخروج المرضى من وإلى الصيدلية , وفى جميع الأحوال لا يجوز ترخيص المؤسسة الصيدلية داخل بدروم أو جراج .
10- كتابة إسم طالب الترخيص على اللافتة وتعلق على باب المحل ويضاف إليها كلمة ( صيدلية تحت الترخيص ) قبل وقت إتمام المعاينة الأولى وطوال فترة إستخراج الترخيص .
11- تحرير محضر المعاينة ( مرفق9 ) وتسجل فيه الإشتراطات الصحية المطلوب إستيفائها وكذلك المهلة الممنوحة لطالب الترخيص لاستيفاء تلك الإشتراطات ويتم إستيفاء توقيع طالب الترخيص على ذلك المحضر . نموذج إستيفاء الاشتراطات الصحية (مرفق 10) .
12- تسجل نتيجة المعاينة الأولى فى دفتر الصيدليات تحت الترخيص ويسجل تاريخ المعاينة الثانية فى ذات الدفتر وفى جدول المعاينات ويتم إخطار طالب الترخيص بميعاد المعاينة الثانية.
ملحوظات :-
1- يرفض طلب الترخيص عند المعاينة الأولى فى الحالات الآتية: -
أ- عدم إستيفاء شرط المسافة القانونية.
ب- إختلاف الشكل الهندسى للمكان المراد ترخيصه عن الرسم الهندسى المقدم إختلافاً جوهرياً الا اذا كان الاختلاف لزيادة المساحة المطلوبة بالقرار رقم 380 لسنة 2009 الى 40 م 2 .
ج - إذا كان عنوان المكان المراد ترخيصه مختلف عن الواقع.
د – إذا لم يكن المكان المطلوب ترخيصه محدد بثلاث حوائط وباب وسقف.
2- يجوز تقسيم مساحة الصيدلية على دورين يكون بناء على قرار لجنة مشكلة بمعرفة الإدارة المركزية للشئون الصيدلية بشرط ألا تقل مساحة الدور الأرضى عن 25 متر2 وتستكمل باقي المساحة بالدور العلوي.
3- مساحة دورة المياه والطرقة داخل الصيدلية تحسب فى مساحة الصيدلية.
4- إذا كانت المسافة بين المؤسسة الصيدلية المطلوب ترخيصها وأقرب صيدلية مرخصة مستوفاه لكنها أقل من مائة متر فى إتجاه أقرب صيدلية تحت الترخيص تؤجل إجراءات المعاينة للصيدلية المطلوب ترخيصها لحين تحديد موقف الصيدلية تحت الترخيص ويحرر محضر المعاينة بذلك ويتم إستيفاء توقيع طالب الترخيص على محضر المعاينة ويقيد الطلب فى دفتر الطلبات المؤجلة ( قائمة الانتظار) ويكتب على باب المحل (صيدلية تحت الإنتظار مع إسم طالب الترخيص) فإذا استوفت الإشتراطات الصحية للصيدلية الأسبق (تحت الترخيص) يتم رفض الطلب اللاحق لها (فى قائمة الإنتظار) وإذا لم تستوف الإشتراطات الصحية خلال المهلة الممنوحة لها يتم رفض طلب الترخيص والسير فى الإجراءات للصيدلية اللاحقة لها مباشرة فى قائمة الإنتظار . نموذج سجل معاينات تحت الترخيص فى قائمة الإنتظار ( مرفق 11) .
5- إذا كان المحل المطلوب ترخيصه مشغول بنشاط آخر وقت المعاينة الأولى :-
يتم قياس المسافة القانونية بين المحل المطلوب ترخيصه وأقرب صيدلية مرخصة وفقاً للرسم الهندسى المقدم بطلب الترخيص وإذا كانت مستوفاه يتم أخذ تعهد كتابى على طالب الترخيص بإخلاء المحل خلال المهلة الأولى وذلك لاستكمال إجراءات المعاينة.
المعاينة الثانية :-
1- تتبع ذات إجراءات المعاينة الأولى وإذا لم تتوافر الإشتراطات الصحية يعطى طالب الترخيص مهلة لا تتجاوز نصف المهلة الأولى لاستيفاء الاشتراطات.
2- يقوم طالب الترخيص بالتوقيع بالعلم على محضر المعاينة.
3- يقوم طالب الترخيص بإستيفاء التعهد الملحق بالمحضر.
4- تسجل نتيجة المعاينة الثانية فى سجل الصيدليات تحت الترخيص وكذلك تاريخ المعاينة الأخيرة فى ذات الدفتر وفى جدول المعاينات.
5- إذا تم إستيفاء الإشتراطات الصحية وإستكمال الأوراق المطلوبة حال المعاينة الثانية بما فى ذلك ما يفيد أن المحل تجارى وموافقة الحى على الترخيص وما يفيد توصيل المياه والكهرباء وتركيب مقياس درجة الحرارة والرطوبة والثلاجة لحفظ الأدوية والدولاب الخاص بأدوية الجداول والدولاب الخاص بالأدوية المنتهية الصلاحية وباقى الإشتراطات يتم منح الترخيص خلال ثلاثين يوماً بعد إستيفاء جميع الأوراق والمستندات المطلوبة.
6- يتم حفظ الطلب فى حالة صدور حكم من الهيئة التأديبية بمنع الصيدلى من مزاولة المهنة أو شطب اسم الصيدلى من جدول النقابة أو إسقاط عضويته ويكون ذلك مدعماً بالمستندات المعتمدة من النقابة العامة.
7- فى حالة إستيفاء الإشتراطات الصحية وإستكمال الأوراق والمستندات المطلوبة قبل إنتهاء المهلة الممنوحة يقدم طالب الترخيص طلب لتقديم موعد المعاينة ويحدد موعد المعاينة حسب جدول المعاينات ولا يشترط الإنتظار حتى نهاية المهلة.
8- يتم أخذ إقرار وتعهد كتابي على الصيدلى صاحب الترخيص يتم توقيعه أمام مدير إدارة الصيدلة وفى حضوره أنه فى حالة ثبوت إعارة اسمه إلى شخص غير صيدلى سوف يتم تطبيق العقوبة الواردة بالمادة 78 من القانون رقم 127 لسنه 1955 بشأن مزاولة مهنة الصيدلة وإلغاء الترخيص وتحويل الصيدلى إلى النقابة العامة لإتخاذ الإجراءات التأديبية.
9- تسلم الرخصة بعد توقيع إقرار بإستلام الرخصة وتعهد بفتح الصيدلية خلال ستة أشهر من تاريخ إصدار الترخيص على أن يتم تسليم الرخصة لطالب الترخيص أو من ينوب عنه بتوكيل خاص يذكر فيه استلام رخصة الصيدلية (مرفق 12).
ثامناً :- الإشتراطات الصحية المطلوب توافرها فى الصيدليات :-
1- ألا تقل المساحة الصافية لأرضية الصيدلية العامة والخاصة عن 40 متر2 وذلك بالنسبة لطلبات الترخيص التي يتم تقديمها اعتبارا من 1/2/2010 وعن خمسمائة متر في حالة المخازن ومستودعات الادوية .
2- يجب ألا يقل إرتفاع السقف عن 2,60 متر فى جميع أجزاء المؤسسة الصيدلية .
3 مستوى أرضية المؤسسة الصيدلية يجب ألا يقل عن مستوى الأرض المجاورة ويستثنى من ذلك إتخاذ الإجراءات الكافية التى تمنع تسرب المياه إلى داخل المؤسسة الصيدلية بما فى ذلك عمل شبكة صرف قبل مدخل المؤسسة الصيدليه بشرط ألا يعوق دخول وخروج المتعاملين مع المؤسسة الصيدلية .
4- يجب ألا تغطى أرضية المؤسسة الصيدلية بأى مادة قابلة للإحتراق ( خشب أو بلاستيك ) .
5- يجب أن يكون المبنى منشأ من مواد البناء الحديثة التى تتوافق مع المواصفات المصرية القياسية ويُكتفى برخصة المبنى الصادرة من الحى أو شهادة بعدم صدور قرار ازالة بالنسبة للمناطق العشوائية , ويجب تغطية الحوائط بمواد قابلة للغسيل تمنع نمو البكتيريا أياً كانت المواد التى يتم تغطية الحوائط بها ولا يشترط دهان معين .
6- إتخاذ الإجراءات التى تضمن عدم زيادة درجة الحرارة بالمؤسسة الصيدلية عن 30 درجة مئوية فى جميع الأوقات مع الإحتفاظ بسجل خاص يسجل فيه المدير درجات الحرارة بصفة منتظمة وكذلك درجة الرطوبة لا تزيد عن 65 درجة ويجب توفير ترمومتر ومقياس لدرجات الرطوبة .
7- يجب وجود دولاب محكم الغلق لحفظ المواد المؤثرة على الحالة النفسية ودولاب آخر منفصل لحفظ الأدوية منتهية الصلاحية ويجب أن يكتب عليه أدوية منتهية الصلاحية لا يجوز إستخدامها .
8- يجب وجود سلة مهملات ومحرقة للتخلص من سنون السرنجات .
9- يجب وجود مكان مناسب لمناقشة المريض فى سرية ويجب وجود حاسب آلى لتسجيل جميع البيانات الخاصة بالصيدلية .
10- المورد المائى يجب أن يكون من المورد العمومى بعداد خاص بالصيدلية ,
11- توفير مصدر دائم للتيار الكهربائى .
12- الحوض من الزهر أو الصينى مسطح القاع .
13- يجب وجود رخامة مائلة بجوار الحوض وسيراميك أعلى الحوض والرخامة بإرتفاع لا يقل عن 60 سم .
14- فى حالة وجود دورة مياه :-
- يلزم عمل طرقة أمام دورة المياه .
- يلزم عمل باب لكل من الحمام والطرقة .
- يلزم وجود شباك فى الحمام على منور سماوى أو شارع ويجوز الإستعانة بشفاط هوائى , ويجب أن يصرف المرحاض على غرف تفتيش خاصة تصرف على المجارى العمومية .
- حوائط دورة المياه مغطاه بقيشانى أو سيراميك .
طريقة الصرف :-
أ- الحوض يصرف إلى جالتراب يصرف إلى المجارى العمومية أو صرف العقار .
ب- المرحاض يصرف إلى غرفة التفتيش الخاصة بالصيدلية التى تصرف فى المجارى العمومية أو صرف العمارة .
ت- يجب أن يكون الجالتراب وغرفة التفتيش فى أماكن سماوية ويجب أن يكون لها غطاء من الزهر الثقيل .( مرفق 13)
- ويجوز وجودها فى أماكن غير سماوية بشرط عمل غطاء مزدوج من الزهر الثقيل .
- لا يشترط وجود غرفة تفتيش خاصة بالصيدلية فى حالة عدم وجود مرحاض .
15- لاعتماد البروز فى مساحة المؤسسة الصيدلية يلزم الحصول على ترخيص دائم للبروز من الحى الذى تتبعه المؤسسة الصيدلية .
16- الصندرة :- فى حالة طلب صاحب الترخيص عمل صندرة يجب أن تكون :-
أ- متينة البنيان .
ب- إرتفاع الحوائط بها يسمح بمرور الشخص العادى .
ت- لها تهوية جيدة خاصة بها .
ث- تحاط حافتها بحاجز ثابت ومتين من الخشب أو الحديد بإرتفاع 71 سم على الأقل .
ج- إرتفاع الحائط تحت الصندرة لا يقل عن مترين , وتقع في الربع الاخيرمن الصيدلية
ح- يخصص لها سلم ثابت ومتين .
17- إذا كانت المؤسسة الصيدلية على مستويين : يجب ألا يقل إرتفاع السقف فى كل مستوى عن 60,2 مترا.
18- فى حالة الشك فى مدى سلامة وأمان المبنى المراد ترخيص صيدلية فيه يتم الرجوع إلى الحى لبيان مدى سلامة وأمان ذلك المكان ومدى صدور قرار إزالة له من عدمه وفى حالة عدم الإطمئنان لسلامة المبنى رغم رد الحى المختص يتم طلب تقرير من المركز القومى لبحوث البناء والإسكان يؤكد سلامة وأمان المبنى وصلاحيته للترخيص .
الحالات التى يجب الرجوع فيها إلى الإدارة العامة للصيدلة بمديرية الشئون الصحية ويكون البت
فيها عن طريق لجنة مشكلة بمعرفتها :-
1- تقسيم مساحة المؤسسة الصيدلية على أكثر من مستوى .
2- وجود عوائق فى قياس المسافة القانونية مثل خط المترو ومصارف المياه وغيرها من العوائق الغير عادية.
3- ترخيص المؤسسة الصيدلية داخل الممرات .
4- فى حالة التعرض لحالة جديدة غير الحالات المنصوص عليها سابقاً .
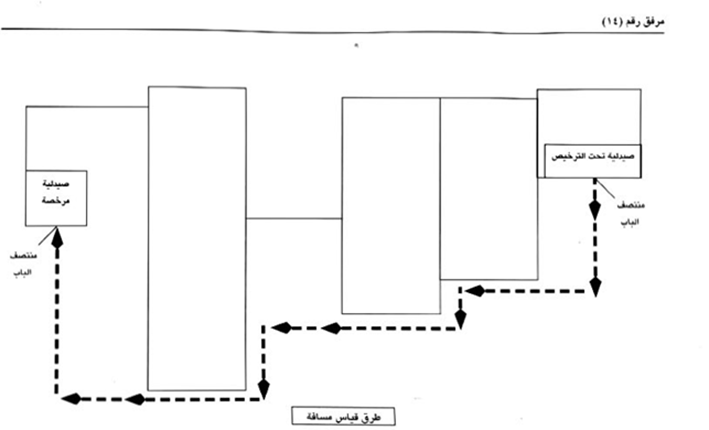
طريقة القياس فى المناطق العشوائية ( مرفق 14 ) :-
فى حالة قياس المسافة بين صيدلية تحت الترخيص فى نفس إتجاه صيدلية مرخصة فى المناطق العشوائية :-
- يتم الخروج بخط عمودى على منتصف باب الصيدلية تحت الترخيص ثم يتم السير فى إتجاه الصيدلية المرخصة حتى الإصطدام بأول عائق ثم يتم السير مرة أخرى فى إتجاه الصيدلية المرخصة حتى العائق التالى يتم الإصطدام به ثم يتم السير فى إتجاه الصيدلية المرخصة حتى منتصف باب الصيدلية المرخصة طبقا للرسم المبين ( مرفق 14 ) , ثم إتباع نفس الطريقة بدءاً من منتصف الصيدلية المرخصة إلى منتصف باب الصيدلية تحت الترخيص .
تاسعاً :- بيان بالمستندات المطلوبة عند إصدار تراخيص الصيدليات العامة :-
1- شهادة من الإدارة المركزية للشئون الصيدلية تحدد موقف الصيدلى من العمل الحكومى والتكليف ( صلاحيتها 3 أشهر ).
2- شهادة من الإدارة المركزية للشئون الصيدلية تبين ملكية الصيدلى فى صيدليات عامة أو مشاركته فيها ( صلاحيتها 3 أشهر ) .
3- تصريح مزاولة المهنة وصورة كارنيه النقابة أو آخر إيصال سداد للإشتراك بالنقابة .
4- خطاب من الحى الذى تتبعه الصيدلية يفيد أن المحل المطلوب ترخيصه ليس شقة سكنية أو جراج .
5- مستند يفيد دخول المياه من المورد العمومى .
6- مستند يفيد وجود مصدر دائم للكهرباء ( إيصال كهرباء- فاتورة شراء مولد كهربائي) .
7- أصل عقد الإيجار أو التمليك للعين المراد ترخيصها موثق ومدة الإيجار لا تقل عن خمس سنوات- للإطلاع عليه - مع الإحتفاظ بصورة منه بعد التوقيع عليها من أحد المفتشين بالإدارة صورة طبق الأصل .
8- إيصال تمغة رخصة وتمغه رخصة بمبلغ 3,4 جنيه .
9- الرسم الهندسى النهائى للصيدلية : يتم إعتماد صورة واحدة فقط من المهندس النقابى ونقابة المهندسين , ويتم عمل صورتين ضوئيتين من تلك الصورة بنفس الحجم ويتم إعتمادها من إدارة الصيدلة بالمنطقة .
ملحوظة :-
فى المناطق العشوائية يتم السير فى إجراءات الترخيص إذا أفاد الحى بعدم صدور قرار إزالة للعقار الذى يوجد
به المحل المراد ترخيصه وتم إدخال المورد المائى والكهربائى رسمياً إلى المحل وتقدم طالب الترخيص بمستندات
تفيد حيازة المكان .
عاشراً :- ترتيب المستندات فى ملف الصيدليات العامة :-
1- رخصة الصيدلية .
2- إقرار من صاحب الترخيص باستلام الترخيص (عند إستلام الترخيص) .
3- تعهد من صاحب الترخيص بفتح الصيدلية خلال ستة أشهر من تاريخ الترخيص .
4- طلب فتح المؤسسة الصيدلية .
5- الحوالة البريدية أو إيصال رسم النظر بقيمه خمسة جنيهات .
6- صورة تحقيق الشخصية لطالب الترخيص .
7- أصل شهادة الميلاد أو مستخرج رسمى منها لطالب الترخيص .
8- صحيفة الحالة الجنائية لطالب الترخيص .
9- تصريح مزاولة المهنة وصورة كارنيه النقابة أو آخر إيصال سداد للإشتراك بالنقابة .
10- شهادات الإدارة المركزية للشئون الصيدلية والتى تفيد الآتى :-
- موقف الصيدلى من العمل الحكومى أو التكليف ( للعلم والإحاطة ) .
- الصيدلى لا يملك أو يشارك فى أكثر من صيدلية .
11- صورة عقد الإيجار أو التمليك للعين محل الصيدلية .
12- خطاب الحى .
13- محضر المعاينة .
14- المظروف الذى وردت فيه الأوراق الأساسية .
15- الرسم الهندسى للصيدلية .
16- مستند دخول المياه العمومية .
17- مستند دخول الكهرباء .
المرفقات الخاصة بإجراءات ترخيص الصيدليات
محافظة ................
مديرية الشئون الصحية .................
منطقة ............ الطبية
إدارة الصيدلة .........
طلب الترخيص لصيدلية عامة أو خاصة
السيد الدكتور / ...........................................................................
تحية طيبة وبعد ,,,,,,,
أرجو الموافقة على إستخراج ترخيص لصيدلية وبياناتى كالآتى :
اسم ولقب طالب الترخيص /......................................................................................................
تاريخ الميلاد .........................................................الجنسية ..................................................
عنوان السكن .................................................................................... رقم التليفون ..................
رقم المحمول ...................................
أسماء وعناوين الصيدليات التى أمتلكها أو أشارك فيها :-
- اسم الصيدلية ......................عنوانها ...................................................................................
- اسم الصيدلية .....................عنوانها ....................................................................................
الاسم التجارى للصيدلية المطلوب ترخيصها .....................................................................................
عنوان الصيدلية المطلوب ترخيصها ..............................................................................................
اسم مالك العقار الكائن به الصيدلية المطلوب ترخيصها ..........................................................................
نوع ترخيص الصيدلية المطلوب ترخيصها : صيدلية عامة / صيدلية خاصة .....................................................
رقم الإيصال الدال على سداد رسم النظر .........................................................................................
رقم قيد الصيدلى بسجلات وزارة الصحة ..................................................... تاريخ القيد / /
رقم قيد الصيدلى فى النقابة العامة ..............................................................تاريخ القيد / /
وتفضلوا بقبول فائق الإحترام ،،،،،،،،،،
تحريراً فى / /
اسم طالب الترخيص
دكتور /...........................
توقيع :...........................
.............................................................................................................................
إيصال
استلمت أنا ......................................................الطلب المقدم من السيد .......................................
بشأن .................................................... مستوفياً كافة متطلبات الحصول على الخدمة (المستندات – الرسوم ) .
وقيد الطلب برقم ............................... بتاريخ / / 20 .
التاريخ المحدد لإنجاز الخدمة / / 20 .
توقيع الموظف المختص
( )
القواعد الحاكمة لإجراءات طلب الحصول على الخدمة
وفقاً لقرار رئيس مجلس الوزراء رقم (4248) لسنة 1998 فى شأن تيسير حصول المواطنين على الخدمات الجماهيرية ومنها خدمة استخراج ترخيص لصيدلية عامة بوزارة الصحة ، تلتزم الجهات الإدارية المعنية بتقديم الخدمة وفقاً للوارد بهذا النموذج الصادر بتاريخ / / كثمرة للتعاون بين الجهاز المركزى للتنظيم والإدارة ، ووزارة الصحة والسكــان والمحافظات – من تحديد للمستندات والأوراق والمبالغ المطلوبة للحصول على الخدمة ، والتوقيتات الزمنية المحــــــددة لإنجازها ،
ولا يجوز للجهات الادارية طلب مستندات اخرى او تحصيل رسوم او تقاضي مبالغ تحت اي مسمى من المسميات غير الوارد النص عليها في هذا النموذج مع الالتزام بتقديم الخدمة في التوقيت المحد لها ، ويلغى كل نص أو حكم يخالف ما يلي :
أولاً: المستندات والأوراق المطلوبة :
1 - مستندات ترسل بالبريد المسجل بعلم الوصول مرفقة بطلب ترخيص الصيدلية والمتوافر فى إدارات الصيدلة بمديريات الشئون الصحية والمناطق الطبية (مجاناً) وهى :-
- صورة بطاقة الرقم القومى أو جواز السفر . – صورة شهادة الميلاد أو مستخرج رسمى منها .
- صحيفة عدم وجود سوابق . - إيصال سداد رسم النظر .
- رسم هندسى للموقع من ثلاث صور ( مستوفياً الدمغة) .
2 - مستندات أخرى مطلوبة للترخيص تقدم لاحقا وهي :
- ترخيص مزاولة مهنة الصيدلة مستوفاة الدمغة ( ادارة التراخيص الطبية بوزارة الصحة )
- شهادة تفيد بعدم الملكية أو المشاركة فى أكثر من صيدليتين مستوفاة الدمغة ( الإدارة المركزية للشئون الصيدلية بوزارة الصحة).
- شهادة من الإدارة المركزية للشئون الصيدلية بوزارة الصحة تفيد بموقف الصيدلى من العمل بالحكومة أو القطاع العام ومضى على تخرجه أكثر من عام فى مزاولة مهنة الصيدلة فى مؤسسة حكومية أو أهلية مستوفاة الدمغة ( ما لم تكن قد اّلت إليه الملكية بطريق الميراث أو الوصية ) .
ما يثبت القيد في نقابة الصيادلة ( شهادة – كارنية النقابة -أخر ايصال سداد الاشتراك في النقابة ) .
- ما يفيد حيازة الصيدلية ( صورة من عقد ايجار أو التمليك أو فاتورة كهرباء .... الخ ) في بعض الحالات التي تراها ادارة الصيدلة
ثانياً: المبالغ المقررة للحصول على الخدمة :
5 جنيه (خمسة جنيهات ) رسم النظر يسدد بالخزينة بموجب بموجب إيصال أو بحوالة بريدية ( المادة 12 من قانون الصيدلة 127 لسنة 1955 ) .
3 جنيهات ( ثلاثة جنيهات ) ضريبة نوعية على الرخصة ( المادة 89 من قانون ضريبة الدمغة 111 لسنة 1980 وتعديلاته ) .
10 قروش ( عشرة قروش ) رسم تنمية موارد ( القانون 147 لسنة 1984 وتعديلاته ) .
ثالثاً : التوقيتات المحددة لإنجاز الخدمة :
- تلتزم جهة الإدارة بالقيام بإجراءات المعاينة وإبلاغ طالب الترخيص بالرأى فى موعد لا يجاوز ثلاثين يوماً من تاريخ قيد الطلب
بالسجل , ويُعتبر فى حكم الموافقة على الموقع فوات الميعاد ( ثلاثين يوماً ) دون إبلاغ طالب الترخيص بالرأى مع مراعاة الا تقل المسافة بين الصيدلية المطلوب الترخيص لها وأقرب صيدلية عن مائة متر .
- يتم صرف الرخصة خلال ثلاثين يوماً من تاريخ المعاينة فى حالة إستيفاء الإشتراطات الصحية وجب اعطاء الطالب المهلة الكافية لاتمامها ثم تعاد المعاينة في نهايتها ويجوز منحه مهلة ثانية لا تجاوز نصف المهلة الاولى فاذا ثبت بعد ذلك ان الاتشراطات لم تتم رفض طلب الترخيص نهائيا .

مرفق رقم ( 3 )
مديرية الشئون الصحية
منطقة ..........الطبية
إدارة الصيدلة
سجل الوارد الى إدارة الصيدلة ( خاص بالسكرتارية )
|
ملاحظات |
المستلم |
ملخص الوارد ( دون فتح المظروف ) |
الجهه الوارد منها |
الخطاب الوارد |
||
|
التاريخ |
ساعة |
رقم |
||||
|
تم تحويله لدفتر التراخيص |
|
فتح مؤسسة صيدلية |
خطاب من الصيدلي/ |
|
|
|
|
|
|
|
|
|
|
|
|
|
|
|
|
|
|
|
|
|
|
|
|
|
|
|
|
|
|
|
|
|
|
|
|
|
|
|
|
|
|
|
مرفق رقم (4)
مديرية الشئون الصحية
منطقة .........الطبية
إدارة الصيدلة
سجل معاينات تحت تراخيص في قائمة الانتظار
|
ملاحظات |
اخر مهلة للانتظار |
سبب الادراج في قائمة الانتظار |
عنوان المراسلة لطالب الترخيص |
تاريخ ورود الطلب |
اسم طالب الترخيص |
م |
|
|
|
|
|
|
|
|
|
|
|
|
|
|
|
|
|
|
|
|
|
|
|
|
|
|
|
|
|
|
|
|
|
|
|
|
|
|
|
|
مرفق رقم (5)
منطقة ..............الطبية
إدارة الصيدلة
( محضر فتح مظروف خاص باوراق طلب ترخيص مؤسسة صيدلية )
إنه في يوم ........... الموافق / / وفي مكتب إدارة الصيدلة
- د/...................................... مدير إدارة الصيدلة
- د/...................................... مفتش الصيدلة
- د/...................................... مفتش الصيدلة
تم فتح مظروف خاص بأوراق طلب ترخيص .......................في العنوان......................
....................................................................................................
باسم الصيدلي .....................................................................................
وتم فحص المظروف وتبين أنه مرسل بالبريد .......................................................
ووارد إلى الأرشيف وتبين أنه مرسل بالبريد .........................................................
برقم .....................................بالتاريخ / /
ووارد إلى أرشيف المنطقة برقم ...........................بتاريخ / /
وتم فحص الاوراق المرسلة كالاتي :
- طلب فتح ......................................................................................
- صورة تحقيق الشخصية ........................................................................
- شهادة الميلاد ..................................................................................
- صحيفة الحالة الجنائية .........................................................................
- رسم هندسي من ثلاث صور....................................................................
- إيصال رسم نظر...............................................................................
وبناء على ما سبق وطبقاً للمادة 12 من قانون الصيدلة رقم 127 لسنة 1955
تم .............................طلب الترخيص وقيد في ...........................................
برقم ...........................بتاريخ / /
مفتش الصيدليات مفتش الصيدليات مدير إدارة الصيدلة
- في حالة رفض طلب الترخيص يتم إخطار الصيدلي طالب الترخيص بإلغاء الأوراق رسمياً.
مرفق رقم (6)
مديرية الشئون الصحية
منطقة .......... الطبية
إدارة الصيدلة
السيد اللواء / رئيس حى
بعد التحية
نرجو من سيادتكم إفادتنا عن وضع المحل الكائن بالعنوان ............................................................ والمراد ترخيصه .................................................... باسم الصيدلي ....................................................
من حيث كونه محل تجاري أو شقة سكنية او جراج او يخضع لاملاك الدولة أو يقع فى منطقة عشوائية من عدمه أو صدر له قرار إزالة , ووفقا لقرار مجلس الوزراء رقم 4248 لسنة 1998 في شأن تيسيير الحصول على خدمة استخراج ترخيص صيدلية عامة بقطاع الصحة وطبقا لكتاب الادارة المركزية لشئون الصيدلة بوزارة الصثحة المؤرخ 12/11/2003 يرجى الرد على هذا الخطاب خلال 15 يوم من تاريخه . ويعتبر التاخير في الرد شهادة من سيادتكم بسلامة المحل المراد ترخيصه من موانع الترخيص فيما يخص هذا المضمون ، حيث تنص المادة 13 من قانون الصيدلة 127 لسنة 1955 على ضرورة اعلان طالب الترخيص بالرأي في الموقع خلال ثلاثين يوما من تاريخ قيد الطلب في سجلات ادارة الصيدلة
وتفضلو بقبول وافر الاحترام ،،،،
مرفق رقم (7)
منطقة ....................الطبية
إدارة الصيدلة
تعهد
أتعهد أنا الصيدلي .........................................................صاحب طلب ترخيص :.......................
بالعنوان ..................................................................................................................
بالحضور إلى إدارة الصيدلة بمنطقة ...................................الطبية يوم................الموافق / /
لإجراء المعاينة الأولى وفي حالة التخلف يعتبر ذلك تنازل مني عن طلب الترخيص وموافقة مني على إلغاء طلب الترخيص بمعرفة إدارة الصيدلة دون إنذار أو إخطار.
المتعهد بما فيه
صيدلي / ......................................
التوقيع / .............................................
مرفق رقم (8)
محافظة ....................
مديرية الشئون الصحية
منطقة ............الطبية
إدارة الصيدلة
سجل الاوراق الملغاة للمؤسسات الصيدلية بالإدارة
|
مسلسل |
اسم الصيدلي |
عنوان المؤسسة الصيدلية |
تاريخ فتح المظروف |
سبب الحفظ |
رقم الطلب في الوارد للإدارة |
اعلام الصيدلي |
ما تم استرداده من المظروف |
|
|
|
|
|
|
|
|
|
|
|
|
|
|
|
|
|
|
|
|
|
|
|
|
|
|
|
|
|
|
|
|
|
|
|
|
|
|
|
|
|
|
|
|
|
|
|
|
|
|
|
|
|
|
|
|
|
|
|
|
|
|
|
مرفق رقم (9)
محافظة .............
مديرية الشئون الصحية
منطقة .......... الطبية
إدارة الصيدلة .......
محضر معاينة صيدلية عامة
- اسم طالب الترخيص / ......................................................................................................
- عنوانه / ....................................................................................................................
- موقع المؤسسة على وجه التحديد / .........................................................................................
- نوع الترخيص المطلوب / ....................................................................................................
- حدود المحل :- شرقى/ ...........................................غربى/ ..................................................
بحرى / .............................................. قبلى/ ..................................................
- أطوال المحل من الداخل وإرتفاعه / ..........................................................................................
................................................................................................................................
- المساحة / ............................................................................................................................
- المسافة بين المحل وأقرب صيدلية / ........................................................................................
- الرأى فى الموقع / ..........................................................................................................
- نوع مادة البناء وهل يعلوه بناء / ..........................................................................................
- نوع أرضية المحل ومادة السقف /..........................................................................................
- مساحة الفتحات ونوعها / .................................................................................................
...............................................................................................................................
- مستوى أرضية المحل بالنسبة للطريق العام / ..............................................................................
- المورد المائى / ...........................................................................................................
- طريقة التصريف / .........................................................................................................
..................................................................................................................................
- مطابقة المحل للرسم الهندسى / ...........................................................................................
- الرأى فى توافر الإشترطات الصحية / ......................................................................................
- إذا كانت الإشتراطات غير مستوفاة فيعلن بها الطالب وتحديد المهلة اللازمة بإتمامها / ....................................
..................................................................................................................................
- تاريخ المعاينة الثانية بعد إنتهاء المهلة الأولى / ...........................................................................
- نتيجة المعاينة الثانية / ...................................................................................................
..................................................................................................................................
توقيع أعضاء اللجنة :-
الرأى النهائى فى الطلب ويؤشر على الرسم الهندسى ويعتمد :-.................................................................................................................
مدير إدارة الصيدلة
( )
مرفق (10) ويرفق بمحضر المعاينة
استيفاء الاشتراطات الصحية لترخيص صيدلية عامة
|
م |
الاشتراطات الصحية |
مستوفاة |
غير مستوفاة وسبب عدم الاستيفاء |
|
1 |
مساحة الصيدلية |
|
|
|
2 |
ارتفاع السقف |
|
|
|
3 |
مستوى ارضية المكان |
|
|
|
4 |
نوع تغطية ارضية المحل |
|
|
|
5 |
دهان الحوائط |
|
|
|
6 |
درجات الحرارة ووجود سجلات لها |
|
|
|
7 |
درجات الرطوبة ووجود سجلات لها |
|
|
|
8 |
دولاب المواد المؤثرة على الحالة النفسية |
|
|
|
9 |
دولاب المواد المنتهية الصلاحية |
|
|
|
10 |
وجود سلة مهملات كبيرة |
|
|
|
11 |
وجود محرقة للسنون |
|
|
|
12 |
وجود مكان لمناقشة المرض ( حد أدنى مكتب ومقعد أمامي) |
|
|
|
13 |
وجود مصدر المياه |
|
|
|
14 |
وجود مصدر الكهرباء |
|
|
|
15 |
اشتراطات دورات المياه |
|
|
|
16 |
الصرف الصحي |
|
|
|
17 |
اشتراطات الصندرة |
|
|
|
18 |
مطابقة الرسم الهندسي |
|
|
|
19 |
لافتة الصيدلية الثابتة |
|
|
|
20 |
شهادة التجاري أو ما يفيد ان المكان تجاري |
|
|
|
21 |
وجود حاسب الي |
|
|
|
22 |
وجود ثلاجة |
|
|
طالب الترخيص لجنة المعاينة
|
استيفاء الاشتراطات بعد المهلة الاولى |
مستوفاة |
غير مستوفاة وسبب عدم الاستيفاء |
|
استيفاء الاشتراطات بعد المهلة الثانية |
مستوفاة |
غير مستوفاة وسبب عدم الاستيفاء |
|
تم اسيفاء الاشتراطات ويستخرج الترخيص |
|
|
مدير ادارة الصيدلة
|
لم تستوفي الاشتراطات بعد انتهاء المهلة الاخيرة ويحفظ الطلب |
|
مرفق رقم (11)
مديرية الشئون الصحية
منطقة ...........الطبية
إدارة الصيدلة
سجل المعاينات والتراخيص للمؤسسات الصيدلية بالادارة
|
مسلسل |
اسم الصيدلي |
عنوانه والتليفون |
العنوان المراد ترخيصه |
تاريخ ورود الطلب |
لجنة الفحص |
اللجنة |
تاريخ مخاطبة الحي |
إخطار المعاينة الأولى |
تاريخ المعاينة الاولى |
تاريخ المعاينة الثانية |
ملاحظات |
|
|
|
|
|
|
|
|
|
|
|
|
|
|
|
|
|
|
|
|
|
|
|
|
|
|
|
|
|
|
|
|
|
|
|
|
|
|
|
|
|
|
|
|
|
|
|
|
|
|
|
|
مرفق رقم (12)
إقرار إستلام
أقر أنا ..............................صاحب صيدلية ..........................
الكائنة في ....................................................................
صورة معتمدة من الرسم الهندسي وكذلك دفاتر الصيدلية بعد اعتمادها وأتعهد بحفظها بالصيدلية وتقديمها عند كل طلب وأن أقوم بإبلاغ مصلحة الضرائب.
المقر بما فيه
...........................................
يقدم صاحب الترخيص تعهد بفتح الصيدلية خلال ستة أشهر من تاريخ الترخيص/
تعهد
أتعهد أنا .....................................صاحب صيدلية .................
الكائنة في ............................................................... أن أقوم بتعيين مدير مسئول وفتح وتشغيل الصيدلية خلال ستة أشهر من تاريخ الترخيص وهو الموافق / / ، وإذا لم أقم بذلك خلال تلك الفترة يعتبر ذلك تنازل منى عن الترخيص وموافقة على قيام إدارة الصيدلة بإلغاء الترخيص دون إنذار أو إخطار طبقاً للمادة 14 من قانون الصيدلة.
المتعهد بما فيه
......................................

